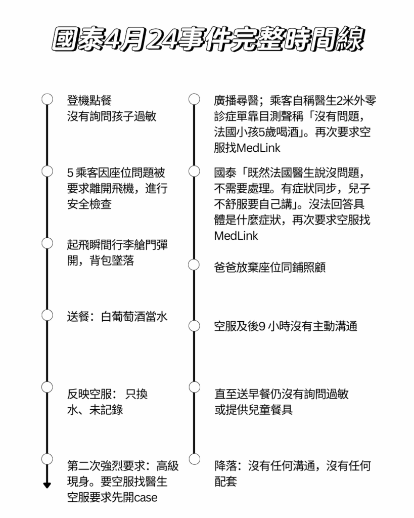
相信平時大家搭飛機多少都會遇到唔同嘅狀況,而近日社交平台上,一篇關於「坐了20年國泰航空,以後不再坐了!」貼文引起網民熱議,空乘竟然將白酒當成水給3歲小童,服務出錯嘅空乘仲要從頭到尾都冇同事主道歉,事後净係收到國泰嘅一封好敷衍嘅道歉信,令事主極度憤怒。


根據事主描述,事發當日,飛機起飛直至穩定之後,就開始派餐。過咗一陣小朋友同父母講:「爸爸我要水,這杯很酸!」事主飲咗一啖之後發現竟然係酒。奇怪嘅係,杯酒係用平時裝水嘅杯同餐一齊送嚟,而且事主一家三口都冇話要白葡萄酒,究竟點解會送錯?犯咗嚴重錯誤嘅空姐只是望咗一眼,用杯水換走咗杯酒,完全冇道歉。

事主立刻揾高級乘務,堅持要求醫生檢查,但空姐第一時間不是為她找醫生,而是竟要求事主先提供Email開Case,才經廣播尋醫後揾到一個自稱「醫生」嘅乘客,事主冇確認其醫生身分,國泰亦都冇確認,呢個「醫生」冇問過事主任何問題,並且冇檢查小朋友嘅情況,僅憑遠距離咁望咗一下,就話:「沒事的,在法國小孩5歲就喝酒的。」

飛行時間十幾個鐘,仲要啱起飛冇幾耐就發生咁嘅事,事主因爲太過擔心,選擇直接放棄自己位置,抱住小朋友全程檢查觀察狀態。到後續九個鐘頭,空乘都冇主動溝通,直至第二日送早餐都冇詢問,直至最後到降落也沒有任何溝通同埋醫療配套服務。

對於未成年人提供酒精都屬於違法行爲,無論係香港或者目的地英國,而且酒精會對幼童帶嚟嚴重影響,事主堅決繼續提交投訴,不少網民都表示支持。同時事主希望通過呢次經歷提醒更多家長,唔可以掉以輕心,要時刻提高自己意識,避免其他小童因酒精過敏而產生更嚴重,甚至危及生命的事故發生。


圖片:小紅書















