今屆DSE 成績將於7月16日公布,考生收到成績後,可因應需要遞交成績覆核申請,以獲取更佳分數,更可憑較佳的成績進行聯招課程修改。不過考生們宜在放榜前做足準備,了解成績覆核的申請限期及程序,以免錯過黃金申請時機。本文更為各位考生解破成績覆核的迷思,以便大家更能出作是否遞交申請的決定。
2025年DSE開始,丙類其他語言科目推行新的考試安排。考生須應考由相關官方機構在香港舉辦的指定語言考試,而成績達到指定的語言能力水平或以上,便可獲納入DSE成績。若考生報考了甲類及/或乙類和丙類科目,將獲發兩張成績通知書,一張印有甲類及/或乙類科目的成績,另一張則印有丙類科目的成績。
在放榜當日,學校考生回校領取成績通知書。自修生的成績通知書會以平郵方式寄出,預計於7月16日收到;亦可以於當天早上7時起登入香港中學文憑考試網上服務查閱成績。考評局亦會於當日上午9時起,向已提供手機號碼的考生,發出載有其DSE成績的 SMS。訊息將以「#HKEAA」的短訊發送人名稱發送。
成績覆核申請期限
覆核甲類及乙類科目成績 : 成績發放後的5曆日內提出,2025年7月21日將截止申請
申請注意
- 考生可申請積分覆核及/或重閱答卷合共不超過四科(包括甲類、乙類及丙類科目)。
- 考生就同一科目的一個或多於一個分部成績申請重閱答卷,只作一個科目計算
- 毎名考生只可提交一個覆核成績申請

申請程序
學校考生
1. 透過學校遞交申請
2. 學校為其考生遞交覆核成績申請後,考生會收到一個SMS手機短訊
3. 考生根據短訊內容,檢查夾附繳費通知單並進行繳費
自修生
透過香港中學文憑考試網上服務直接向考評局遞交申請並繳費
注意 : 繳費限期為提交申請後的 2 曆日(繳費限期為星期六或星期日,則會自動順延至下星期一。)
覆核成績結果發布
公布日期:2025年 8月 13日 (甲類和乙類科目)
查詢程序:登入香港中學文憑考試網上服務/透過SMS 手機短訊查看覆核結果
成績提升
成績獲得提升的考生,可根據大學聯合招生處的規定,於指定期間聯絡該處,要求各院校按覆核後的成績重新考慮其入學申請
成績覆核申請迷思
積分覆核和重閱答卷的分別
積分覆核
- 積分覆核之申請以每科為單位
- 覆檢項目為答卷或記分紙的技術上錯誤,如分數是否已準確輸入電腦系統及成績數據的差異
- 考生不可重覆提交相同科目的申請
重閱答卷
考生可選擇重閱科目或分部成績,所有答卷經由覆核閱卷員重新評核。
覆核費用如何計算?
覆核費用
費用因應不同科目而定:詳細可前往考評局查詢科目收費


小提示:有經濟困難的考生,可申請覆核費用減免,考生須於成績發放後的 5 曆日內,填妥有關申請表(於考評局網頁下載),並前往考評局修頓中心辦事處提交有關證明文件之正本及副本。
覆核成績會下降嗎?
若積分覆核/重閱答卷後的分數比原來低,成績通常不會降級。
覆核成功率是多少?
根據考評局過去的數據顯示,不足半成申請者能透過覆核上調成績,成功率約2%。
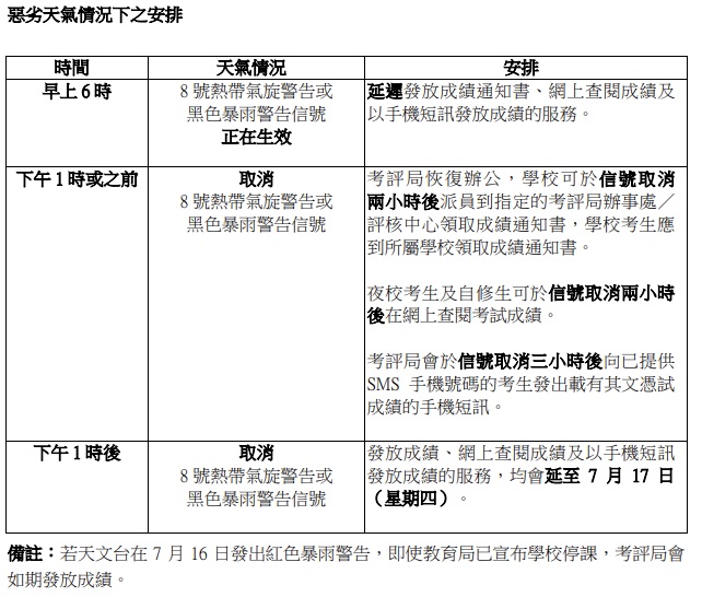
注意惡劣天氣安排
如放榜當日遇上惡劣天氣,考評局會因應情況作出以下的特別安排。屆時請留意考評局網頁、DSE App、電視和電台公布。
